关于巡鹰
企业简介
企业文化
资质荣誉
发展历程
解决方案
动力电池
储能系统
梯次综合利用
材料再生
出行换电
新闻中心
公司新闻
行业动态
最新资讯
加入我们
社会招聘
校园招聘
语言
中文
英文
16
2025
-
10
Author:
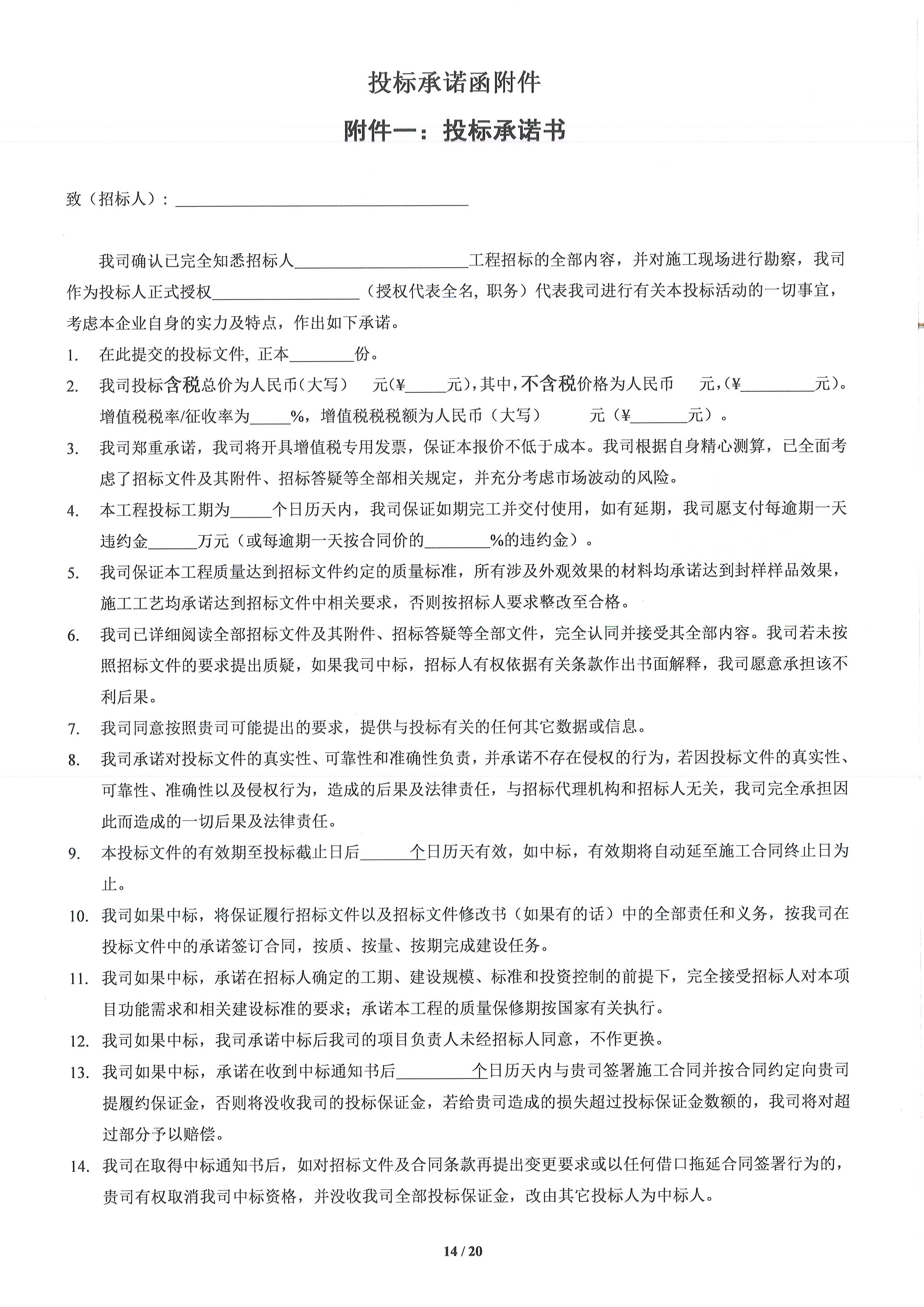
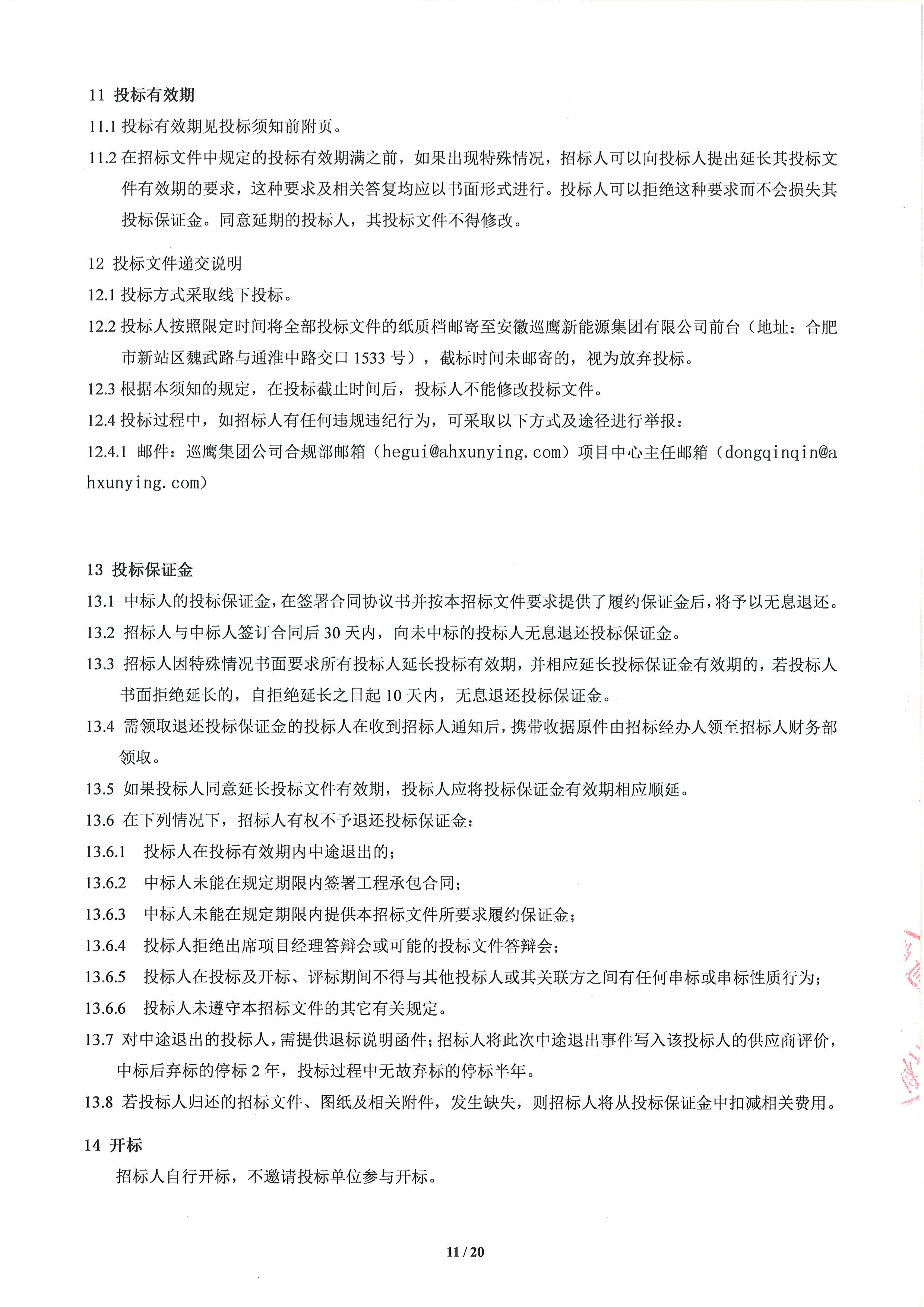
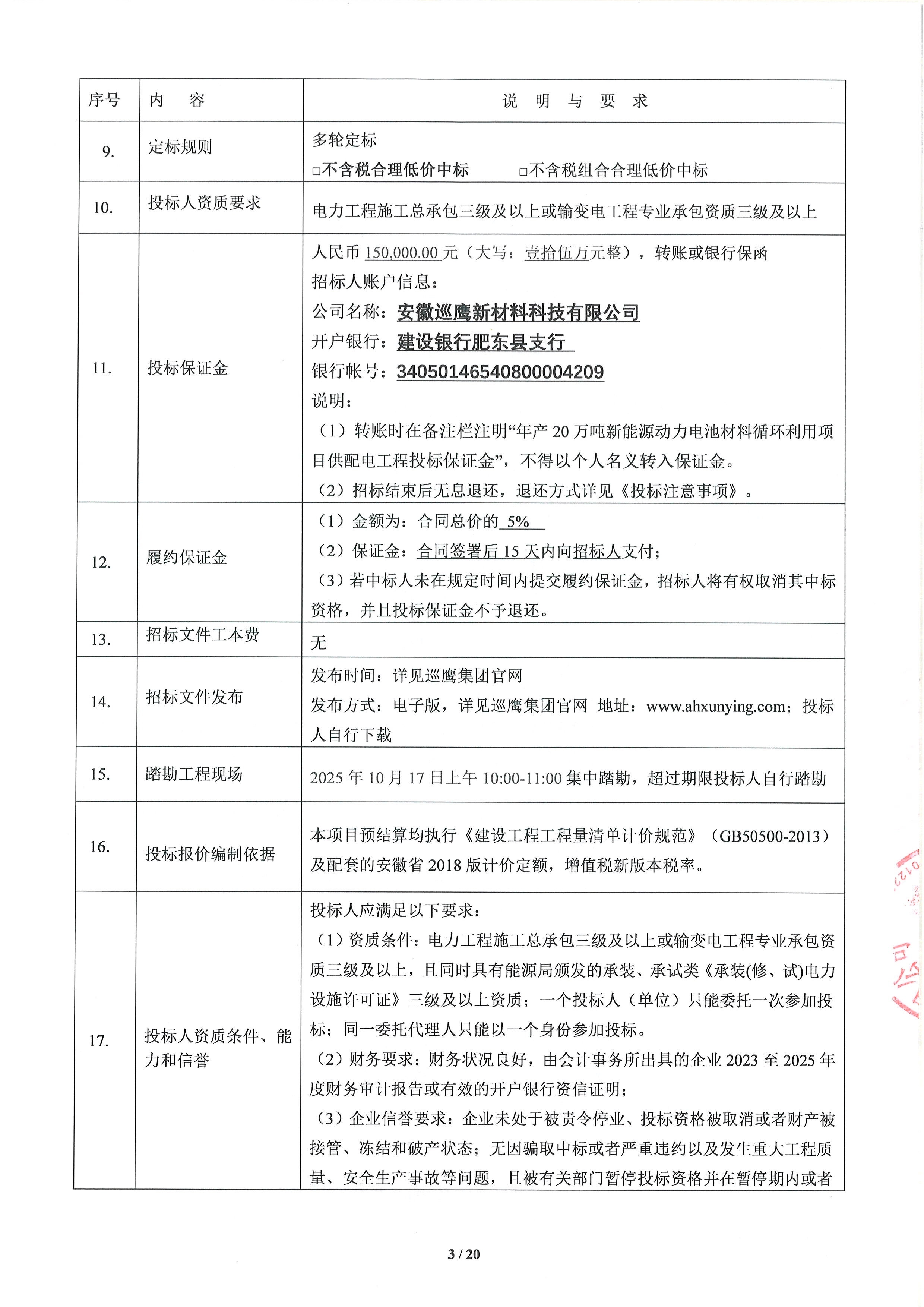
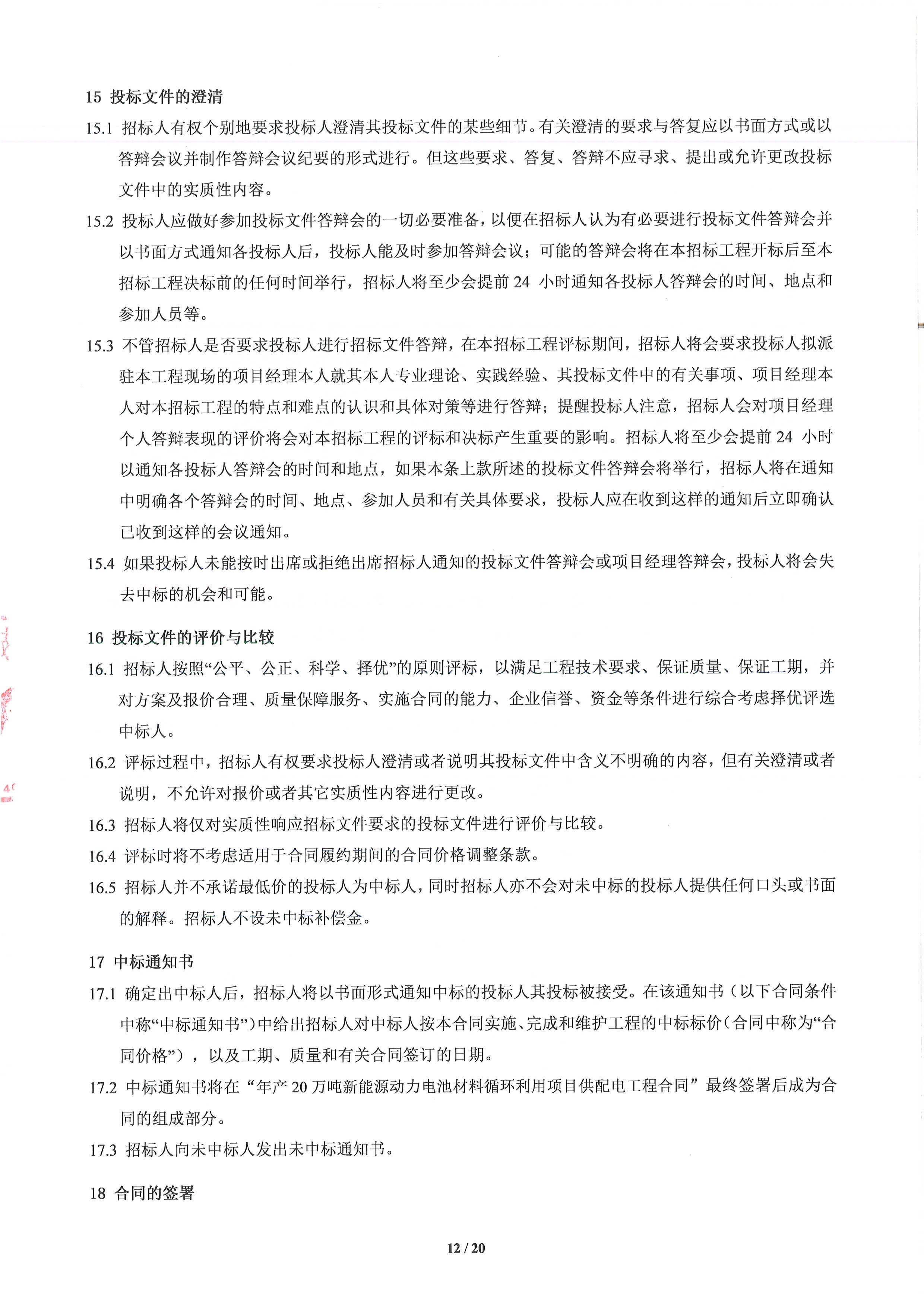
相关下载
Previous page
巡鹰能源科技盛大揭牌,战略合作集中签约超10GWh
百日征战 使命必达!巡鹰新能源集团召开2025年百日冲刺誓师大会
Next page
暂无数据